旧版回顾
首页
信息公开制度
信息公开年报
欢迎光临本网站
欢迎光临本网站
当前位置:
首页
>>
主动公开
>>
资产财务
>>
财务公开
>>
正文
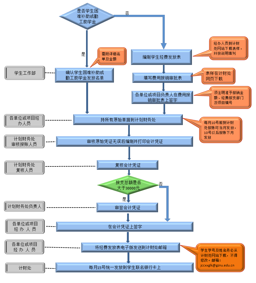
贵州师范大学学生经费支取流程图
2015年05月08日 15:04 点击:[]
附件【
学生经费发放表.xls
】
上一条:
贵州师范大学差旅费(含出国旅费、探亲旅费)报账流程图
下一条:
贵州师范大学人员经费报账流程图
【
关闭
】